What Happened
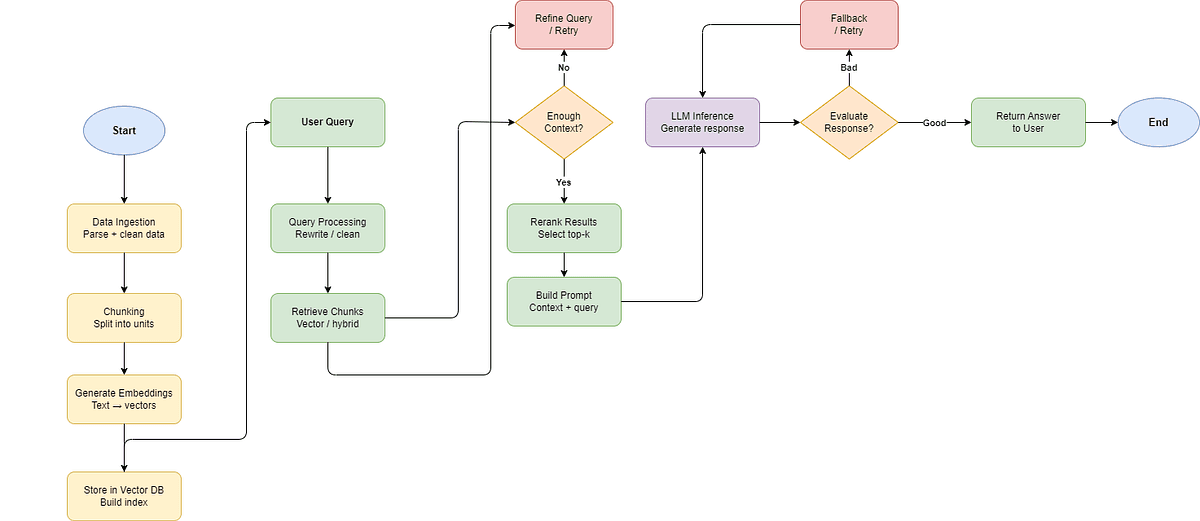
A new technical article provides a comprehensive guide for moving Retrieval-Augmented Generation (RAG) systems from proof-of-concept demos into robust, scalable production environments. The core argument is that a production RAG system is a complex distributed application, not a simple script. It comprises independent services for ingestion, retrieval, inference, and orchestration, each with unique latency, scaling, and failure characteristics. The author builds on existing frameworks like "12 Factor Agents" to identify critical anti-patterns and propose a five-pillar architectural approach for platform engineering.
Technical Details: Anti-Patterns & Design Pillars
The article first outlines eight common RAG anti-patterns that degrade performance in production:
- Vector-only Retrieval: Relying solely on semantic search can miss exact matches for structured identifiers like SKUs or policy codes.
- Stateful Inference Pods: Storing session history in local pod memory leads to data loss during redeployments.
- Uniform Fixed-size Chunking: Applying one chunking strategy to all document types ignores structure and degrades retrieval quality.
- Hardcoded Prompt Templates: Embedding prompts in code makes version control, auditing, and rollbacks difficult.
- Reactive Cost Management: Lack of real-time token visibility results in unexpected billing spikes.
- Offline-only Evaluation: Treating quality metrics (e.g., RAGAS) as one-time benchmarks instead of continuous signals.
- Embedding Drift: Infrequently updated vector indexes lead to stale and poor retrieval.
- Late-adoption of Responsible AI: Treating bias, toxicity, and compliance as afterthoughts.
To address these, the author proposes five foundational design pillars:
Pillar 1: Platform Governance & Infrastructure Strategy
This focuses on establishing the operational foundation. It advocates for logical resource isolation in Kubernetes using namespaces and ResourceQuotas, self-service provisioning via GitOps (e.g., Backstage), and "Golden Path" templates for pre-secured, observable deployments. Crucially, it enforces GitOps-driven governance where all production changes—from prompt templates to model versions—must go through Git pull requests for full auditability, a necessity in regulated environments.
Pillar 2: Hardening the Functional Core
This pillar treats RAG components as hardened microservices. Key patterns include:
- Unified Codebase: Treating prompts, retrieval pipelines, and logic as a single unit of change, with versions pinned in a
pyproject.tomlfile to catch incompatibilities in CI/CD. - Externalized Configuration: Storing secrets in Vault and tuning parameters in ConfigMaps for zero-downtime adjustments.
- Stateless Execution: Offloading all session state to external stores like Redis to enable horizontal scaling and prevent data loss.
- Event-Driven Scaling: Using tools like KEDA to scale based on workload signals (e.g., queue depth) rather than generic infrastructure metrics.
- End-to-End Observability: Instrumenting every reasoning step (retrieval, reranking) with OpenTelemetry spans to make failures visible and actionable.
Pillar 3: Retrieval & Intelligence
This emphasizes that RAG quality is determined by retrieval precision and knowledge freshness. It advocates for:
- Query Rewriting: Generating multiple, parallel query variants to improve retrieval recall.
- Hybrid Search: Combining vector search with keyword/lexical search (using tools like BM25) to handle both semantic meaning and exact matches.
- Reranking: Using a cross-encoder model to re-score initial retrieval results for higher precision before passing context to the LLM.
- Freshness Guarantees: Implementing automated, event-driven pipelines to update vector indexes when source data changes.
Pillar 4: LLM Gateway & Cost Intelligence
This involves abstracting LLM calls through a central gateway. This gateway handles model routing, fallback strategies (e.g., switching from GPT-4 to Claude 3 if latency is high), and—critically—real-time cost tracking and budgeting to prevent runaway expenses.
Pillar 5: Continuous Evaluation & Responsible AI
The final pillar shifts evaluation from an offline activity to a continuous production process. It involves running synthetic test queries against live systems, monitoring for quality regressions, and embedding guardrails for toxicity, bias, and compliance directly into the inference pipeline from day one.
Retail & Luxury Implications
The transition from demo RAG to production RAG, as outlined in this guide, is the single most critical step for luxury and retail brands seeking to deploy reliable AI assistants. The anti-patterns and solutions map directly to high-stakes retail use cases.
A vector-only retrieval system (Anti-Pattern #1) would fail a customer asking, "What's the status of my order for SKU LOU-2024-001?" A production system must implement hybrid search (Pillar 3) to handle exact product codes, SKUs, and order numbers alongside semantic queries about "summer linen blazers."
Hardcoded prompts (Anti-Pattern #4) are untenable for brands that need to maintain a consistent, brand-aligned tone of voice across all digital touchpoints. The GitOps-driven governance (Pillar 1) and externalized configuration (Pillar 2) allow copywriters and brand managers to version-control, A/B test, and roll back prompt templates for customer service or personal shopping agents without engineering deployments.
For personalization engines that rely on session history, stateful pods (Anti-Pattern #2) would mean a customer's conversation with a shopping assistant resets during a system update. The stateless execution pattern using Redis ensures continuity and enables seamless scaling during peak sales periods like Black Friday or a new collection drop.
Finally, the LLM Gateway & Cost Intelligence (Pillar 4) is essential for managing the variable and potentially high costs of serving millions of customer interactions, while continuous evaluation (Pillar 5) ensures a VIP client's request for "investment pieces" doesn't degrade in quality over time.
gentic.news Analysis
This deep dive into production RAG maturity arrives at a pivotal moment for the luxury sector. It provides the essential engineering playbook for initiatives many houses are currently prototyping. The emphasis on GitOps-driven governance and auditability directly addresses the stringent compliance and brand-protection requirements inherent to luxury conglomerates like LVMH, Kering, and Richemont. A poorly governed RAG system that hallucinates incorrect product details or uses an off-brand tone represents a direct reputational risk.
The technical blueprint aligns with the industry's shift from isolated AI experiments to scalable platform thinking. The anti-pattern of "Late-adoption of Responsible AI" is a particular warning for luxury, where brand safety is paramount. Implementing bias and toxicity guardrails as a core pillar, not a checkbox, is non-negotiable for customer-facing applications.
This framework elevates the conversation beyond simple chatbot demos to the level of mission-critical retail infrastructure. Successfully implementing these pillars would enable reliable, brand-safe, and scalable AI applications for personalized customer care, internal knowledge management for store associates, and dynamic product discovery—moving from fascinating prototypes to tools that genuinely impact the bottom line and customer experience.








