Mental health disorders affect over 1 billion people worldwide, creating a treatment gap that artificial intelligence has long promised to help bridge. However, existing AI therapy systems have struggled with a fundamental tension: how to balance patient preferences for empathetic, personalized responses with the clinical necessity of maintaining safety and professional boundaries. A new research breakthrough, detailed in the arXiv preprint "Multi-Objective Alignment of Language Models for Personalized Psychotherapy," offers a sophisticated solution to this challenge through multi-objective optimization.
The Core Challenge: Balancing Therapeutic Dimensions
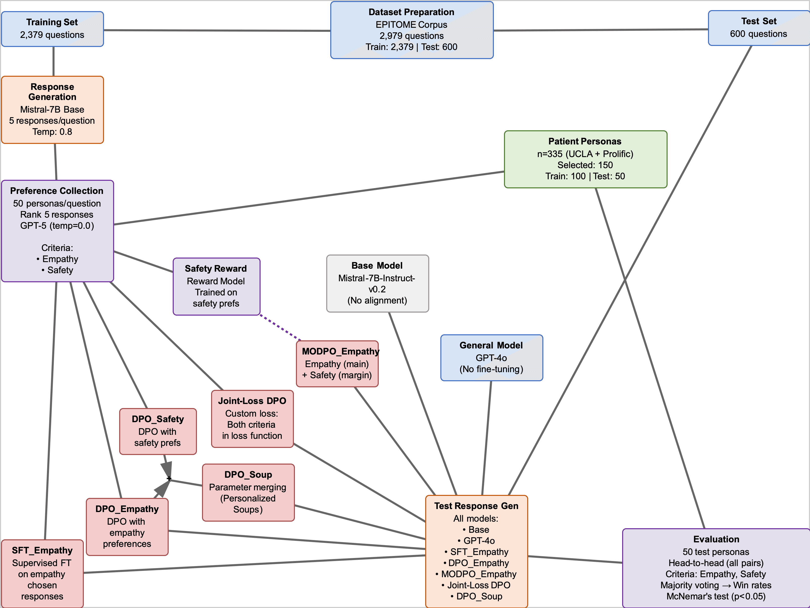
Traditional AI alignment approaches for therapeutic applications have typically optimized for single objectives—maximizing either empathy or safety, but rarely both simultaneously. This creates systems that are either overly cautious and clinical or excessively empathetic without proper safeguards. The research team surveyed 335 individuals with lived mental health experience to understand their preference rankings across therapeutic dimensions, revealing that patients value a nuanced balance rather than optimization of any single quality.
"Current alignment approaches optimize objectives independently, failing to balance patient preferences with clinical safety," the researchers note in their abstract. This insight led to the development of a more sophisticated framework that acknowledges therapy as inherently multi-dimensional.
The MODPO Framework: How It Works
The Multi-Objective Direct Preference Optimization (MODPO) framework represents a significant advancement over previous approaches. Researchers trained separate reward models for six critical therapeutic criteria:
- Empathy - Understanding and sharing emotional states
- Safety - Preventing harmful or inappropriate responses
- Active Listening - Demonstrating genuine engagement
- Self-Motivated Change - Encouraging patient agency
- Trust/Rapport - Building therapeutic alliance
- Patient Autonomy - Respecting patient choices and boundaries
These criteria were selected based on both clinical literature and patient input, creating a more comprehensive evaluation framework than general communication principles alone. The researchers found that therapeutic-specific criteria outperformed general communication principles by 17.2%, highlighting the specialized nature of therapeutic dialogue.
Performance Results: Superior Balance Achieved
The quantitative results demonstrate MODPO's effectiveness. While single-objective optimization achieved 93.6% empathy but only 47.8% safety—creating an imbalanced system—MODPO achieved 77.6% empathy alongside 62.6% safety. This represents a much more clinically useful balance where therapeutic warmth doesn't come at the expense of professional boundaries.
Blinded clinician evaluations confirmed these findings, with MODPO consistently preferred over alternatives. Perhaps most impressively, the agreement between AI evaluators and human clinicians reached levels comparable to inter-clinician reliability, suggesting the framework successfully captures clinically meaningful distinctions.
Technical Innovation: Beyond Simple Parameter Merging
The research systematically compared multiple approaches, including:
- Single-objective optimization (baseline)
- Supervised fine-tuning (traditional approach)
- Parameter merging (combining separately trained models)
- Multi-objective DPO (the new framework)
MODPO outperformed all alternatives by treating the therapeutic objectives as interdependent rather than competing. The framework uses direct preference optimization to learn from human feedback across all dimensions simultaneously, creating responses that naturally balance the various therapeutic considerations.
Implications for Mental Healthcare Accessibility
With mental health workforce shortages and cost constraints limiting access to care globally, AI-assisted therapy represents a potentially transformative solution. However, previous systems have faced skepticism from both clinicians and patients due to concerns about quality and safety. This research addresses those concerns directly by creating systems that better approximate the nuanced judgment of human therapists.
The framework's ability to personalize responses while maintaining clinical standards could enable more scalable mental health support systems. Patients in underserved areas, those facing financial barriers, or individuals needing interim support between therapy sessions could benefit from more sophisticated AI companions.
Ethical Considerations and Future Directions
While promising, the researchers acknowledge several important considerations. The training data comes from a specific population (335 surveyed individuals), and broader validation across diverse cultural and clinical contexts will be necessary. Additionally, the framework currently focuses on text-based interactions, while real therapeutic relationships involve additional dimensions like tone, pacing, and non-verbal cues.
Future research directions include:
- Expanding to multimodal interactions (voice, video)
- Incorporating longitudinal relationship building
- Adapting to different therapeutic modalities (CBT, DBT, psychodynamic)
- Ensuring cultural competency across diverse populations
The Broader AI Alignment Context
This research contributes to the growing field of AI alignment beyond simple instruction following. By demonstrating that complex human values can be balanced through multi-objective optimization, it offers insights applicable to other domains where AI must navigate competing priorities—from educational tutoring to customer service to medical diagnosis.
The preprint, submitted to arXiv on February 17, 2026, represents work in progress rather than peer-reviewed findings. However, its methodological rigor and promising results suggest important directions for both AI research and mental health applications.
Source: "Multi-Objective Alignment of Language Models for Personalized Psychotherapy" (arXiv:2602.16053v1)









