Researchers have introduced DOVA (Deep Orchestrated Versatile Agent), a multi-agent platform designed to overcome fundamental limitations of single-agent LLM systems when tackling complex research tasks. The framework addresses three critical challenges in autonomous research automation: multi-source synthesis, adversarial verification, and personalized delivery.
What the Researchers Built — A Deliberation-First Architecture
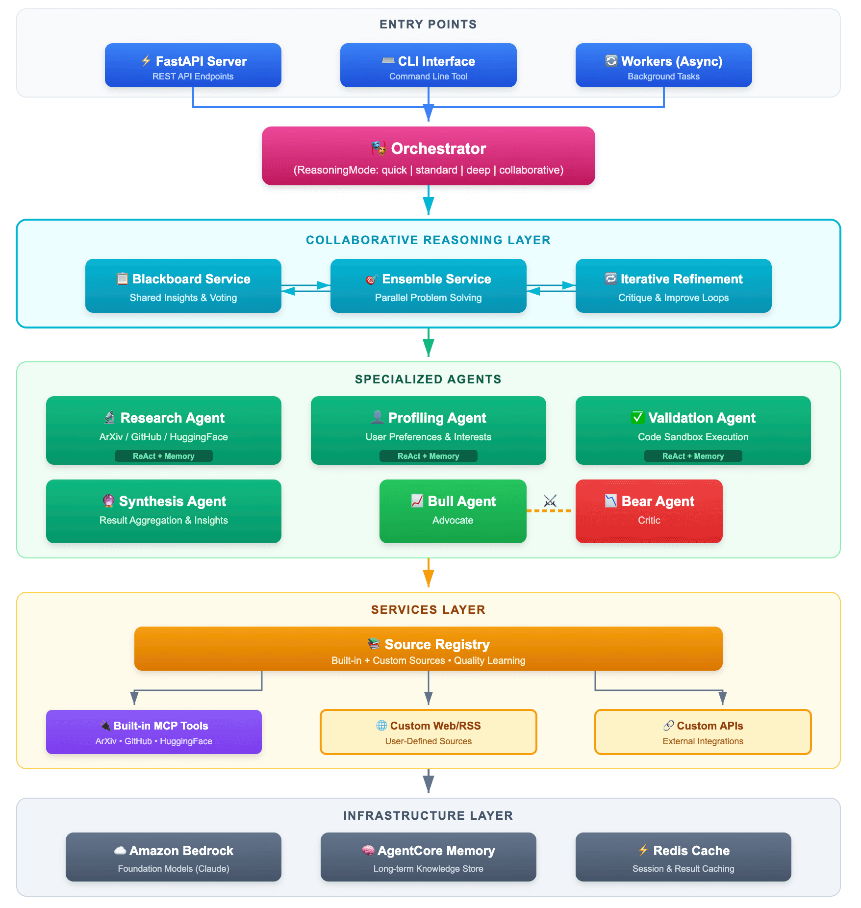
DOVA introduces a fundamentally different approach to agent orchestration compared to traditional tool-calling systems. Instead of immediately invoking tools when a task is presented, DOVA agents first engage in explicit meta-reasoning about how to approach the problem. This deliberation phase is informed by two persistent components:
- A persistent user model that tracks user preferences, expertise level, and interaction history
- An entity-aware conversation context that maintains coherence across multi-turn interactions
This "think before you act" architecture represents a departure from the reactive tool-invocation patterns common in current agent systems like AutoGPT or LangChain agents.
Key Innovations — Three Core Components
1. Deliberation-First Orchestration
The system formalizes a meta-reasoning layer where agents explicitly plan their approach before any tool invocation. This includes determining which sub-agents should be involved, what verification strategies to employ, and how to structure the research process based on the user model.

2. Hybrid Collaborative Reasoning Pipeline
DOVA implements a composable three-phase reasoning process:
- Ensemble Diversity: Multiple specialized agents propose different approaches to the same problem
- Blackboard Transparency: All reasoning steps and intermediate results are recorded in a shared workspace
- Iterative Refinement: Agents can revisit and improve upon previous reasoning based on new information
3. Adaptive Multi-Tiered Thinking
Perhaps the most technically novel contribution is a six-level token-budget allocation scheme that dynamically adjusts computational resources based on task complexity. The system categorizes tasks into tiers and allocates thinking tokens accordingly, preventing wasteful computation on simple queries while preserving deep reasoning capacity for complex problems.
How It Works — Technical Implementation
The researchers formalized the core algorithms and conducted an architectural ablation study across seven different system configurations. While the paper doesn't provide specific implementation code, it outlines the algorithmic foundations:
- Meta-Reasoning Module: Uses a planning LLM to generate execution plans before tool invocation
- Agent Specialization: Different agents handle specific aspects like literature review, data analysis, or verification
- Context Management: Maintains entity graphs and conversation histories to ensure coherence
- Budget Controller: Dynamically allocates token budgets across the six thinking tiers
The system appears to be implemented as a Python framework, though the paper focuses on architectural principles rather than specific implementation details.
Performance and Efficiency Gains
According to the researchers, DOVA achieves significant efficiency improvements:
Inference Cost Reduction 40-60% On simple tasks while preserving complex reasoning capacity Answer Confidence Improved Through adversarial verification and ensemble methods Source Coverage Enhanced Via multi-agent synthesis from diverse sources Token Efficiency Optimized Through adaptive tiered thinking allocationThe paper analyzes the contribution of each component to these metrics, though specific benchmark numbers against existing systems aren't provided in the abstract.
Why This Matters — Addressing Single-Agent Limitations
Current single-agent LLM systems struggle with complex research tasks that require:
- Multi-source synthesis: Integrating information from disparate, potentially conflicting sources
- Adversarial verification: Systematically challenging assumptions and verifying claims
- Personalized delivery: Tailoring outputs to specific user needs and expertise levels
DOVA's multi-agent approach with explicit deliberation addresses these limitations by distributing cognitive load across specialized agents while maintaining coordination through shared context and planning.
The adaptive token allocation scheme is particularly relevant for production deployments where inference costs scale with usage. By reducing unnecessary computation on simple queries while preserving capacity for complex reasoning, DOVA offers a practical path toward more economically viable autonomous research systems.
Research Context and Future Directions
The paper was submitted to arXiv on March 4, 2026, indicating this is recent work in the rapidly evolving field of LLM agent systems. The approach aligns with broader trends toward more structured reasoning in AI systems, complementing techniques like chain-of-thought prompting and tree-of-thoughts reasoning.
While the abstract doesn't mention specific benchmarks or comparisons to existing systems like AutoGPT, CrewAI, or Microsoft's AutoGen, the architectural innovations suggest DOVA could represent a next step in multi-agent orchestration—moving from reactive tool-calling to planned, deliberative collaboration.
Researchers and practitioners building complex agent systems should pay attention to DOVA's core principles: explicit meta-reasoning before action, persistent context management, and adaptive resource allocation. These concepts could inform the design of more robust and efficient autonomous systems across research, analysis, and decision-support applications.








